CM5400:宽电源电压输入高精度基准源

发表时间:2025-09-04 18:34

CM5400:宽电源电压输入高精度基准源

10V基准输出 ±0.05%初始精度|最大3ppm/℃温漂|工业级稳定性

技术核心价值

CM5400是宽电源输入(7.2V-40V)高精度电压基准芯片,提供10V±0.005%(±0.5mV)初始精度输出,关键特性包括:

  • 超低温漂特性:全温区(-55℃~125℃)最大温漂3ppm/℃(典型值1.5ppm/℃)  

  • 双向负载驱动能力:支持±10mA源/吸电流,适应容性/感性负载突变  

  • 宽电源适应性:11.5V-40V输入下线性调整率≤3ppm/V(手册表3)

  • 工业级封装:SOP-8兼容260℃无铅回流焊工艺

技术创新解析

1. 温度稳定性优化

  • 双补偿拓扑架构(手册图8)
    齐纳二极管(Z1)与三极管(B1)的Vbe电压协同,通过专利修调电阻网络(R1/R2)将温漂压缩至1.5ppm/℃(典型值)  

  • 负载调整率补偿
    10mA源电流下负载调整率≤10ppm/mA,吸电流(-10mA)时≤15ppm/mA(表3参数)

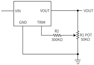
2. 动态输出微调机制

  • TRIM引脚精准校准
    外接300kΩ电阻+50kΩ电位器(手册图9电路),实现±0.7%输出电压修正(CM5400型号)  

    温漂误差控制要求:外部电阻温漂≤100ppm/℃时,附加温漂<0.8ppm/℃(计算式:±0.7%×(70ppm/℃+100ppm/℃))  


3. 稳定性补偿设计

  • CAP引脚容性负载适配(手册图10/11)  

    当负载电容>0.01μF时需在CAP-VOUT间添加补偿电容C₂(例:C₁=1μF时C₂≥100nF)  


  • 噪声抑制特性:10Hz~1kHz频段噪声典型值4.7μVₛₗₛ(5V输出配置)  

工业应用场景验证

领域关键系统CM5400技术支撑
高精度ADC16位以上Σ-Δ转换器参考源3ppm/℃温漂保障±0.0003% FS精度漂移(全温区)       
工业传感器压力变送器/电桥调理电路10V输出匹配激励电压需求,±10mA驱动能力适配长线缆
精密仪器六位半数字电压表基准源4.7μVₛₗₛ低噪声抑制测量底噪
导航系统光纤陀螺温度补偿电路-55℃低温启动特性(手册P1)

设计关键项

  • TRIM微调禁用场景
    要求温漂<4ppm/℃时,外接电阻温漂系数需<25ppm/℃(计算参考P9章节)

  • ESD防护规范
    人体模型(HBM)1000V / 机器模型(CDM)1000V(表3耐受值)

  • 长期稳定性
    0~1000小时漂移典型值38ppm(手册图7曲线)

产品订购与文档

型号温度范围封装包装方案
CM5400-SOPTA-55℃ ~ 125℃SOP-8卷盘/4000颗




精密系统的电压基准锚点——CM5400以超低温度敏感性重新定义工业级精度标准。  



地址 :深圳市福田区莲花街道福中社区金田路4028号荣超经贸中心A308-B097                                                     
联系方式:     400-014-4913

聚焦高性能模拟信号链芯片设计
关于我们
商家服务
关注我们
客服微信
微信公众号
登录
登录
其他账号登录:
留言
回到顶部