CM5405:宽压输入高精度5V基准源

发表时间:2025-09-05 17:19

CM5405:宽压输入高精度5V基准源

±0.05%初始精度|最大3ppm/℃温漂|工业级双向电流驱动

核心性能参数

CM5405是7.2V-40V宽电源输入电压基准芯片,提供5.000V±0.002V(±0.04%)初始精度输出,关键特性包括:

  • 超低温漂:全温区(-55℃~125℃)温漂≤3ppm/℃(典型值2ppm/℃)  

  • 动态负载响应:支持±10mA源/吸电流(表1),0mA→10mA负载跃变下输出变化≤10ppm

  • 宽输入适应性:7.5V-40V输入范围,10V-40V区间线性调整率≤3ppm/V

  • 噪声抑制:10Hz-1kHz频段噪声4.7μVᵣₘₛ(典型值),0.1Hz-10Hz为5.6μVₚₚ  

技术架构解析

1. 温度稳定性设计

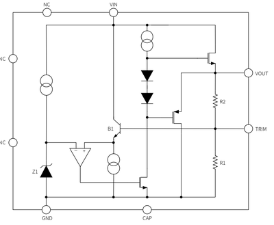
  • 齐纳-三极管复合补偿(手册图8)
    齐纳管基准电压(Z1)与BJT的V₆ₑ温度特性互补,通过激光修调电阻网络(R1/R2)将温漂抑制至2ppm/℃(TA=25℃实测)  

  • 负载调整优化
    提供双向动态响应算法(手册P6),吸电流(-10mA)时负载调整率≤15ppm/mA

2. 精度校准系统

  • TRIM动态微调接口
    外接300kΩ限流电阻+50kΩ电位器(手册图9电路),实现±0.34%输出电压修正  

    温漂控制公式
    ΔTC ≈ 0.34% × (70ppm/℃ + 外部电阻TCR)// TCR=100ppm/℃时附加温漂≤0.6ppm/℃   


3. 稳定性增强机制

  • 容性负载补偿
    负载电容>0.01μF时需在CAP-VOUT间跨接C₂(手册图10)  





  • 配置规范:C₁=1μF→C₂≥100nF(手册图11曲线)


  • ESD防护能力
    HBM 1000V / CDM 1000V(手册表3)

工业应用场景

领域关键系统CM5405技术优势
精密ADC/DAC16位Σ-Δ转换器参考源    4.7μVₛₗₛ噪声保障95dB信噪比(@5V基准输出)
工业PLC模拟量输出模块基准源    40V输入耐压适配24V工控环境浪涌
医疗检测血液分析仪电压基准3ppm/℃温漂确保±75μV全温区误差(150℃温差)
测试设备五位半数字万用表0.01Hz-10Hz超低频噪声≤5.6μVₚₚ

设计关键规范

  1. TRIM校准限制

    • 外部电阻TCR≤25ppm/℃时可保障系统级温漂<3.5ppm/℃

    • 电位器阻值偏差需<0.1%(手册P9)


  2. 热管理要求

    • 最高结温150℃(手册表3),建议PCB布局预留≥5mm²散热铜箔


  3. 回流焊规范

    • 无铅工艺峰值温度≤260℃(10s内完成焊接)


产品订购信息

型号温度范围封装包装规格
CM5405-SOPTA   -55℃ ~ 125℃   SOP-8卷盘/4000颗




精密系统的电压基准锚点——CM5405在-55℃~125℃温域内提供硅基级的电压稳定性  



地址 :深圳市福田区莲花街道福中社区金田路4028号荣超经贸中心A308-B097                                                     
联系方式:     400-014-4913

聚焦高性能模拟信号链芯片设计
关于我们
商家服务
关注我们
客服微信
微信公众号
登录
登录
其他账号登录:
留言
回到顶部