CM5415:40V宽压输入5V精密基准源

发表时间:2025-09-08 14:46

CM5415:40V宽压输入5V精密基准源

±0.05%初始精度|3ppm/℃温漂|双向±10mA负载能力

核心性能参数

CM5415在7.2V-40V宽电源输入下提供5.000V±0.0025V(±0.05%)初始精度输出,关键特性包括:

  • 低温漂特性:全温区(-55℃~125℃)温漂≤5ppm/℃(典型值3ppm/℃,手册P7表)  

  • 双极性负载驱动:支持±10mA源/吸电流(手册P1),负载跃变瞬态响应≤30ppm(0mA↔10mA)

  • 宽压适应性:7.2V-40V输入范围,10V-40V区间线性调整率≤7ppm/V(最大值)  

  • 超低噪声:0.1Hz-10Hz频段噪声13μVₚₚ(行业均值20μVₚₚ)  

技术架构深度解析

1. 温度稳定性设计

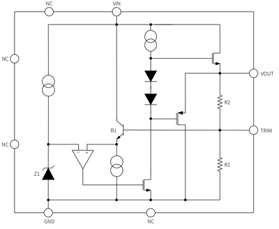
  • 齐纳-BJT复合补偿架构(手册P11图11)
    齐纳管Z1(负温度系数)与BJT基极-发射极电压(正温度系数)通过电阻网络R1/R2实现温度补偿

  • 修调技术:晶圆级激光修调将温漂控制至3ppm/℃(典型值)  

2. 输出精准校准机制

  • TRIM动态微调接口
    外接1MΩ~5MΩ高阻电阻(Rₙᵤₗₗ)+电位器(手册P12图12),实现±20.6kΩ/Rₙᵤₗₗ比例微调   温漂影响公式

    ΔTC_add ≤ 0.02% × (100ppm/℃ + Rₙᵤₗₗ温漂系数)// 例:微调1mV时附加温漂≤0.04ppm/℃(手册P12)   


3. 稳定性与可靠性设计

  • 容性负载限制:输出电容≤1nF(手册P11),防止相位裕度不足引发振荡  

  • ESD防护能力:HBM/CDM 1000V(手册P9)

  • 长期稳定性:1000小时漂移典型值30ppm(手册P10图9)

工业应用场景验证

应用领域关键系统CM5415技术优势
高精度ADC16位SAR型ADC参考源±0.05%初始精度保障±3.3LSB误差(5V满量程)
工业DAC4-20mA变送器输出基准吸电流能力支持感性负载瞬态泄放(-10mA)
数字电压表0.05%精度万用表0.1Hz-10Hz噪声等效0.0003%测量底噪
军用设备惯性导航系统温度补偿电路-55℃冷启动特性(存储温度-65℃)

设计关键规范

  1. TRIM微调设计禁忌

    • Rₙᵤₗₗ温漂系数需≤25ppm/℃(严苛温漂要求场景)

    • 电位器阻值偏差<0.05%(防止微调非线性)


  2. PCB布局准则

    • VIN引脚并联10μF+0.1μF电容(间距<2mm)

    • VOUT至GND布线长度≤5mm


  3. 热设计边界

    • 结温公式:Tⱼ = Tₐ + (Iq×(VIN-5V)) × θⱼₐ
      (θⱼₐ≈110℃/W SOP-8封装,手册P8)


产品订购信息

型号温度范围封装包装
CM5415-SOPTA-55℃ ~ 125℃       SOP-8      卷盘/4000颗
技术文档:[CM5415数据手册_V2.0.pdf]


注:参数测试条件VIN=10V, TA=25℃,Iout=0,量产批次方差≤±0.005%

精密系统的电压基石——CM5415通过双向负载能力与军工级温度适应性重构高精度基准标准  

CM5415:40V宽压输入5V精密基准源


地址 :深圳市福田区莲花街道福中社区金田路4028号荣超经贸中心A308-B097                                                     
联系方式:     400-014-4913

聚焦高性能模拟信号链芯片设计
关于我们
商家服务
关注我们
客服微信
微信公众号
登录
登录
其他账号登录:
留言
回到顶部