CM6111:超低噪声低压差线性稳压器-ASIM阿赛姆

发表时间:2025-09-10 17:47

CM6111:超低噪声低压差线性稳压器

0.8μVrms噪声|78dB PSRR@1MHz|200mA宽压输出

核心电气性能

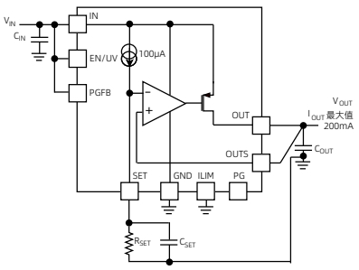
CM6111是支持2.6V-20V宽输入的高性能LDO,关键特征包括:

  • 超低噪声:RMS噪声 0.8μVrms(10Hz-100kHz),散粒噪声 2nV/√Hz@10kHz

  • 超高PSRR:78dB@1MHz(典型值),行业领先的高频抑制能力  

  • 宽压输出:1.7V-15V可调输出,350mV低压差@200mA

  • 并联扩展性:支持多芯片并联提升电流/降低噪声(降噪幅度∝1/√N)

技术创新解析

1. 噪声抑制架构

  • 无电压基准设计
    采用100μA高精度电流源(噪声6nArms),配合单位增益架构消除分压电阻噪声放大效应  

  • SET引脚双级滤波
    外接≥10nF电容(CSET)可抑制高频耦合干扰,将输出噪声压制至0.8μVrms

V_noise^2 = (I_noise × R_SET)^2 + V_amp^2   // SET电容滤除I_noise×R_SET项   

2. 稳定性增强设计

  • 开尔文接地连接
    SET电阻与输出电容(COUT)的GND必须直连芯片GND引脚,规避PCB走线阻抗引发的振荡  


  • 电容选型规范

    • 最小COUT=4.7μF陶瓷电容(ESR<50mΩ,ESL<2nH)  

    • SET电容CSET≥0.47μF可优化瞬态响应


3. 智能功能集成

  • 快速启动电路
    当PGFB<300mV时激活2mA SET电流源,解决大CSET带来的启动延迟

  • 可编程限流
    ILIM引脚外接电阻实现比例限流:I_limit=120mA·kΩ/R_ILIM(例:R=1kΩ→120mA)  

  • PG指示机制

    V_PGth = 0.3V × (1 + R_{PG2}/R_{PG1})   // 分压电阻设置电源良好阈值(手册P15)   


典型应用场景

领域关键系统CM6111技术支撑
射频电路5G基站PLL/VCO供电78dB PSRR抑制开关电源纹波,2nV/√Hz保证相位噪声纯净
医疗仪器MRI前置放大模块电源0.8μVrms噪声低于生物电信号采样阈值(EEG典型值1μV)
精密测量24位Δ-Σ ADC参考缓冲并联4片CM6111实现噪声0.4μVrms(≈-130dB参考底噪)     
工业传感器压力变送器信号链供电-40℃~125℃温域保障冷热环境稳定性

设计准则与禁忌

  1. PCB布局规范

    • SET引脚必须加全包围Guard Ring,宽度≥0.3mm防漏电流(100nA漏流→0.1%误差)  

    • IN/OUT电容GND引脚间距≤1.5mm


  2. 并联设计要点

    • 各芯片OUT引脚通过50mΩ镇流电阻连接,200mA负载下电流不均衡度<20%  

    • 并联后压差增加量:ΔV_drop = I_load × R_ballast(例:400mA×50mΩ=20mV)


  3. 禁用场景

    • 振动环境中禁用陶瓷CSET电容(压电效应产生数百μV噪声)  

    • EN/UV引脚不可悬空(不用时须接IN)  


封装与订购信息

型号封装温度范围包装数量
CM6111-MSOPTAMSOP-10(3x3mm)-40℃~125℃卷盘/4000颗
CM6111-DFNTADFN-10(3x3mm)-40℃~125℃卷盘/5000颗





地址 :深圳市福田区莲花街道福中社区金田路4028号荣超经贸中心A308-B097                                                     
联系方式:     400-014-4913

聚焦高性能模拟信号链芯片设计
关于我们
商家服务
关注我们
客服微信
微信公众号
登录
登录
其他账号登录:
留言
回到顶部