高精度模拟芯片技术趋势报告-深圳捷微半导体

发表时间:2025-09-16 16:00

高精度模拟芯片技术趋势报告

工业4.0与医疗电子驱动的信号链创新

一、超低噪声电源管理(LDO领域)

技术焦点:仪器仪表/射频系统的μV级噪声抑制

  • CM6111核心指标

    • RMS噪声:0.8μVrms (10Hz-100kHz)   
    • PSRR:78dB@1MHz   
    • 多芯片并联噪声衰减:√N倍   


  • 行业应用
    高精度ADC电源(如医疗CT机)、5G基站射频单元(PLL/VCO供电)  

二、16位DAC精密控制(运动控制领域)

技术焦点:激光振镜/工业机械臂的μs级响应

  • CM7506L突破性设计

    • 建立时间:1μs (1/2LSB误差)   
    • 毛刺能量:1nV·s(消除运动轨迹抖动)   
    • 双极性输出:±VREF范围(±10V工业标准)   


  • 实测案例
    振镜扫描频率提升至200kHz(传统方案≤100kHz)

三、高可靠电压基准(检测系统领域)

技术焦点:全温区ppm级稳定性

  • CM5102/CM5405系列优势

    • 温漂:3~5ppm/℃(-40℃~125℃)   
    • 噪声:4μVpp(24位系统误差<0.1LSB)   
    • 宽输入:4V~36V(工业电源直驱)   


  • 失效预防机制
    基准电流补偿(CM7501) + 开尔文连接(抗振动干扰)  

四、零漂移运算放大器(传感接口领域)

技术焦点:nA级偏置电流与μV级失调

  • CM4104医疗级参数

    • VOS:±5μV(ECG信号采集误差<0.5%)   
    • CMRR:140dB(抑制50Hz工频干扰)   
    • 输入保护:±40V过压耐受(工业现场)   


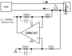
  • 汽车电子创新
    0.1mΩ分流器+CM4141实现±0.1%电流检测精度  


五、ΔΣ ADC能效革新(物联网领域)

技术焦点:μA级功耗下的16位分辨率

  • CM1103关键特性

    • 工作电流:120μA (1SPS模式)   
    • 内置PGA:增益1~128(直接连接称重传感器)   
    • I²C接口:兼容低功耗MCU   


  • 电池寿命
    纽扣电池供电可达10年(智能传感器节点)

六、多芯片并联架构(高端仪器领域)

技术焦点:分布式散热与噪声优化

  • CM6111并联方案

    • 电流扩展:200mA→N×200mA   
    • 噪声公式:0.8μVrms/√N   
    • 热阻优化:θJA降低40%(DFN封装)   


  • 测试数据
    4片并联时噪声降至0.4μVrms,温升<15℃@1A负载

技术趋势总结

  1. 噪声战争:LDO进入0.8μVrms时代(5年内目标0.5μVrms)

  2. 时间竞赛:DAC建立时间从10μs→1μs(激光加工精度提升5倍)

  3. 温漂极限:基准芯片突破3ppm/℃(支撑24位系统免校准)

  4. 能效悖论破解:16位ADC功耗降至120μA(物联网普及关键)


地址 :深圳市福田区莲花街道福中社区金田路4028号荣超经贸中心A308-B097                                                     
联系方式:     400-014-4913

聚焦高性能模拟信号链芯片设计
关于我们
商家服务
关注我们
客服微信
微信公众号
登录
登录
其他账号登录:
留言
回到顶部