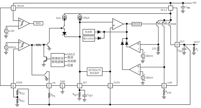
CM6111是一款高性能低压差线性稳压器,采用超低噪声和超高PSRR结构,非常适用于对噪声敏感的应用场景。CM6111片内集成了高精度电流基准和高性能电压缓冲器,配合片外的单个电阻即可实现输出电压的设置。得益于这种结构,还可将多个芯片并联使用,从而进一步降低噪声、增加输出电流,以及改善PCB板上的散热。
CM6111可在350mV典型压差下提供200mA输出电流。正常工作时静态电流典型值为2mA,关断模式下小于1μA。CM6111能够在1.7V~15V的宽输出电压范围内提供稳定而优异的性能,输出噪声、PSRR、带宽和负载调整率几乎不受输出电压的影响。此外,该稳压器还具有可编程电流限值、快速启动以及PG 指示等特性。
CM6111在输出端最小采用4.7μF的陶瓷电容即可实现稳定工作。同时,芯片还具有限流保护和过热保护功能,以保证整个系统的安全性。
CM6111采用MSOP10型和DFN10型封装,其最佳工作温度范围为–40°C~125°C。

应用
高精度仪器仪表
高精度ADC/DAC电源
射频低噪声电源:PLL、VCO、混频器、LNA
开关电源的后置稳压电源